Como Implementar a Gestão de Frotas Rastreando Suas Operações

Introdução
A gestão de frotas é um componente crucial para a eficiência operacional de qualquer empresa que dependa de veículos para as suas operações. Com a crescente complexidade das operações logísticas e a necessidade de redução de custos, a implementação de um sistema de gestão de frotas eficaz torna-se uma prioridade.
Contudo, como garantir que a solução escolhida não só atenda às necessidades atuais, mas também se adapte a futuras expansões e desafios do setor? Este guia oferece um passo a passo sobre como implementar a gestão de frotas através do rastreamento das operações.
Através da utilização de tecnologias avançadas, as empresas podem monitorizar em tempo real a localização e o estado dos seus veículos, permitindo uma gestão mais eficiente e a redução de custos operacionais. Além disso, a conformidade regulatória é facilitada, uma vez que as soluções de gestão de frotas ajudam a manter registos precisos e a cumprir as normas exigidas.
Neste contexto, é fundamental destacar as melhores práticas que podem ser adoptadas para optimizar a eficiência. Exemplos do mundo real demonstram como empresas semelhantes beneficiaram da implementação de sistemas de gestão de frotas, reforçando a credibilidade e a confiança na solução proposta.
Ao seguir este guia, as empresas estarão mais bem preparadas para enfrentar os desafios do sector, garantindo não só a eficiência operacional, mas também a capacidade de se adaptarem a um ambiente em constante mudança.
Compreender o Sistema de Gestão de Frotas
Um sistema de gestão de frotas é uma plataforma essencial para monitorizar e otimizar o uso de veículos dentro de uma empresa.
Funcionalidades:
Este sistema integra várias funcionalidades, como:
Vantagens:
Com a integração em nuvem, o controlo de cargas torna-se ainda mais eficiente, permitindo que as operações sejam geridas dentro do orçamento e a tempo, tudo com apenas alguns cliques a partir de um portátil.
Benefícios:
Para implementar uma gestão de frotas com rastreamento eficaz, é crucial entender como cada uma dessas funcionalidades contribui para a eficiência operacional e a redução de custos. Além disso, um SGF pode ajudar a garantir a segurança dos veículos, um aspecto cada vez mais importante no setor de transporte. Por exemplo, empresas que adotaram um SGF relataram uma redução de acidentes e uma melhoria na gestão de recursos, demonstrando assim a eficácia desta plataforma.

Identificar Necessidades Específicas da Empresa
Antes de selecionar uma solução de gestão de frotas, é essencial identificar as necessidades específicas. Isso inclui avaliar:
- O número de veículos
- O tipo de carga transportada
- As rotas frequentes
- Os desafios enfrentados, como a segurança e o custo
Uma abordagem eficaz é realizar entrevistas com os motoristas e gestores de frota para entender melhor as operações diárias. A plataforma Meight oferece funcionalidades que permitem a coleta de dados, que podem fornecer insights valiosos.
Esses dados ajudam a otimizar as operações, permitindo que as empresas enfrentem os desafios mencionados. Com essas informações, será possível selecionar um sistema de gestão de frotas, mas que também seja escalável para futuras expansões.
Assim, a utilização da Meight não só melhora a eficiência, mas também contribui para a redução de custos, resultando em uma gestão de frotas rastreando suas operações mais eficaz.

Selecionar Tecnologia e Ferramentas Adequadas
A escolha da tecnologia adequada para a gestão de frotas é crucial e deve considerar fatores como escalabilidade, facilidade de uso e integração com sistemas existentes. A plataforma GoMeight oferece uma solução completa, permitindo que as empresas de transporte se concentrem no que realmente importa, enquanto a gestão ocorre de forma fluida em segundo plano.
Entre as funcionalidades recomendadas, a gestão de frotas, o rastreamento, a telemetria e a análise de dados se destacam. Estas características não só melhoram a eficiência operacional, mas também garantem uma melhor conformidade regulatória. Além disso, a possibilidade de personalização do software para atender às necessidades específicas da empresa é uma vantagem significativa.
Realizar demonstrações de produtos e avaliações pode ser uma estratégia eficaz para tomar uma decisão informada. Em 2024, mais de 67% dos veículos comerciais nos EUA utilizarão dispositivos de rastreamento GPS, evidenciando a crescente adoção dessas tecnologias.
A crescente adoção de soluções de gestão de frotas com rastreamento GPS é refletida em empresas como a Meight, que demonstram a importância da inovação em soluções de controlo de veículos. Isso permite uma supervisão mais eficiente e uma melhor conformidade regulatória, beneficiando assim as empresas que optam por estas tecnologias.

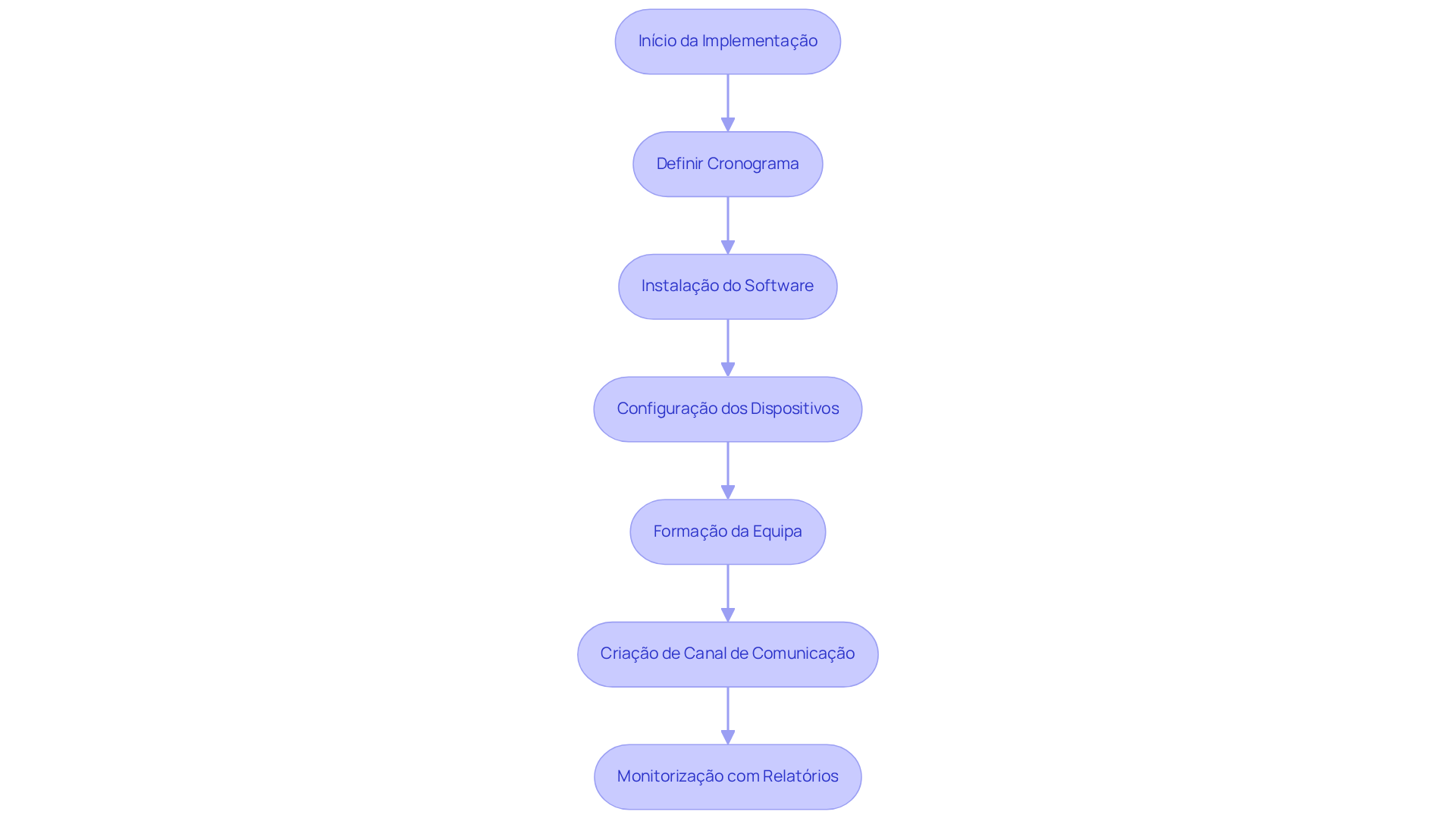
Implementar o Sistema e Treinar a Equipe
A implementação da gestão de frotas deve ser efetuada de forma estruturada. Comece por definir um cronograma de implementação que inclua todas as etapas da gestão de frotas, desde a instalação do software até à configuração dos dispositivos. É crucial envolver a equipa desde o início, promovendo sessões de formação que expliquem as funcionalidades da GoMeight. Esta aplicação permite o envio automatizado de pedidos aos condutores e a navegação otimizada para caminhões.
A GoMeight emparelha automaticamente as próximas cargas com os condutores e camiões disponíveis em qualquer localização, facilitando a coordenação das operações logísticas. Com isso, as empresas podem melhorar a eficiência operacionais com a gestão de frotas. Além disso, deve-se criar um canal de comunicação para que os colaboradores possam esclarecer dúvidas e dar feedback sobre a plataforma, assegurando uma integração eficaz com a equipe da Meight.
Relatórios, como o de desempenho, são essenciais para monitorizar o desempenho da equipa e identificar áreas que necessitam de melhorias. Isso reforça a importância do treinamento contínuo, garantindo que a equipa esteja sempre atualizada e preparada para enfrentar os desafios do setor.

Monitorar e Ajustar o Sistema de Gestão de Frotas
Após a implementação da solução, é fundamental monitorar o desempenho. A utilização de indicadores de desempenho é essencial para avaliar a eficiência da frota. Exemplos de KPIs incluem:
Com base nestes dados, é possível realizar ajustes conforme necessário, otimizando rotas, ajustando horários ou implementando novas práticas de manutenção.
Empresas que monitorizam o consumo de combustível, por exemplo, podem identificar veículos ineficientes e tomar medidas para melhorar a eficiência, resultando em economias significativas. Além disso, realizar reuniões periódicas com a equipe para discutir os resultados e identificar áreas de melhoria é crucial. Este processo assegura que o sistema evolua em sintonia com as necessidades da empresa, promovendo uma gestão eficiente e sustentável.

Conclusão
Implementar um sistema de gestão de frotas eficaz é uma estratégia essencial para optimizar operações e reduzir custos nas empresas de transporte. Com tecnologias avançadas, como o rastreamento GPS e a análise de dados em tempo real, as organizações conseguem não apenas melhorar a eficiência operacional, mas também garantir a conformidade com regulamentações cada vez mais exigentes.
Os principais passos para uma gestão de frotas bem-sucedida incluem:
- Compreensão do sistema
- Identificação das necessidades específicas da empresa
- Escolha das ferramentas adequadas
- Implementação de um plano de formação para a equipa
Cada um destes elementos desempenha um papel crucial na maximização do desempenho da frota e na satisfação dos motoristas, resultando em operações mais fluidas e económicas.
A monitorização contínua do desempenho e o ajuste das operações conforme as necessidades emergentes são fundamentais. A gestão de frotas não deve ser vista como uma tarefa pontual, mas sim como um processo dinâmico que requer atenção constante. Adotar uma abordagem proactiva na implementação e gestão deste sistema garante a eficiência operacional e posiciona a empresa para enfrentar os desafios futuros de forma eficaz.
List of Sources
- Compreender o Sistema de Gestão de Frotas
- Análise estatística da influência da marca e idade na gestão de frotas e disponibilidade de viaturas no Exército Brasileiro | CONTRIBUCIONES A LAS CIENCIAS SOCIALES (https://ojs.revistacontribuciones.com/ojs/index.php/clcs/article/view/10893)
- Redução de custos operacionais na frota: dados reais do mercado | Geotab (https://geotab.com/pt-br/blog/custos-operacionais-na-frota)
- Indicadores de gestão de frota: 12 KPIs para reduzir custos e aumentar eficiência (https://blog.edenredmobilidade.com.br/gestao-de-frotas/indicadores-para-gestao-de-frota-melhore-sua-eficiencia)
- Identificar Necessidades Específicas da Empresa
- Escassez de Motoristas 2026: 88% das Transportadoras em Crise (https://transp.net/blog/posts/escassez-motoristas-2026-crise-transportadoras)
- Gestão de frotas: o comportamento do motorista e o impacto junto a empresa – SETCESP (https://setcesp.org.br/noticias/gestao-de-frotas-o-comportamento-do-motorista-e-o-impacto-junto-a-empresa)
- De cada 100 empresas de transporte, apenas 15 fazem gestão de frota, revela pesquisa (https://penaestrada.com.br/de-cada-100-empresas-de-transporte-apenas-15-fazem-gestao-de-frota-revela-pesquisa)
- Gestor de frota: o que é resultado para você? (https://monacobr.com.br/blog/58/nos-perguntamos-aos-gestores-de-frota-o-que-e-resultado-para-voce)
- Sabedoria dos Gurus da Qualidade: Frases que Inspiram Excelência - Blog da Qualidade (https://blogdaqualidade.com.br/frases-que-inspiram-excelencia)
- Selecionar Tecnologia e Ferramentas Adequadas
- "Tecnologia é a palavra-chave da gestão de frotas" - AIAFA News (https://aiafanews.com.br/entrevistas/tecnologia-e-a-palavra-chave-da-gestao-de-frotas)
- Tamanho e tendência do mercado de rastreadores GPS | CAGR de 4,38% (https://360researchreports.com/pt/market-reports/gps-tracker-market-202394)
- Relatório de tamanho e participação do mercado de dispositivos de rastreamento GPS [2032] (https://kingsresearch.com/pt/report/gps-tracking-device-market-2583)
- Tamanho do Mercado de Dispositivos de Rastreamento GPS, Crescimento Futuro e Previsão 2033 (https://strategicrevenueinsights.com/pt/industry/gps-tracking-device-market)
- Rastreamento como serviço Tamanho do Mercado | Mordor Intelligence (https://mordorintelligence.com/pt/industry-reports/tracking-as-a-service-market)
- Implementar o Sistema e Treinar a Equipe
- Treinamentos contínuos reduzem custos nas frotas (https://terra.com.br/noticias/treinamentos-continuos-reduzem-custos-nas-frotas,506cfca5c9e2f3ce7ba53a5bf2e27220kx9pm8xd.html)
- Relatório de ranking de motoristas: sua importância na redução de custos da frota! - Younder EdTech | Reimaginando os Treinamentos de Equipes Técnicas (https://younder.com.br/blog/relatorio-de-ranking-de-motoristas-sua-importancia-na-reducao-de-custos-da-frota)
- Análise estatística da influência da marca e idade na gestão de frotas e disponibilidade de viaturas no Exército Brasileiro | CONTRIBUCIONES A LAS CIENCIAS SOCIALES (https://ojs.revistacontribuciones.com/ojs/index.php/clcs/article/view/10893)
- Indicadores de gestão de frota: 12 KPIs para reduzir custos e aumentar eficiência (https://blog.edenredmobilidade.com.br/gestao-de-frotas/indicadores-para-gestao-de-frota-melhore-sua-eficiencia)
- Monitorar e Ajustar o Sistema de Gestão de Frotas
- KPIs na gestão de frotas: os 5 principais e como analisar (https://maxifrota.com.br/blog/kpis-na-gestao-de-frotas)
- Conheça os 4 principais KPIs para gestão de frotas - Blog Sem Parar Empresas (https://blog.sempararempresas.com.br/dicas-gestao/conheca-os-4-principais-kpis-para-gestao-de-frotas)
- Indicadores de gestão de frota: 12 KPIs para reduzir custos e aumentar eficiência (https://blog.edenredmobilidade.com.br/gestao-de-frotas/indicadores-para-gestao-de-frota-melhore-sua-eficiencia)
- Gestão de Frotas: KPIs para Reduzir Custos e Aumentar Eficiência | Geotab (https://geotab.com/pt-br/blog/indicadores-mais-utilizados-para-gerenciar-frotas)
- Indicadores de gestão de frota: os principais KPIs de eficiência (https://buonny.com.br/blog/indicadores-de-gestao-de-frotas)
Subscreva a nossa newsletter
Sem spam! Prometemos!





