Como Escolher o Melhor Software de Roteamento para Entregas Eficientes

Introdução
Escolher o software de roteamento ideal para uma frota de entregas é um desafio significativo, especialmente em um mercado competitivo e dinâmico. A eficiência nas operações logísticas é crucial para o sucesso de uma empresa, e a seleção da ferramenta adequada pode otimizar a gestão de rotas e a comunicação com motoristas. Mas como identificar quais funcionalidades são realmente essenciais? E como assegurar que a solução escolhida se adapta às necessidades específicas da frota?
Este artigo explora os passos fundamentais para selecionar o melhor software de roteamento. Começamos pela avaliação das necessidades da frota, que é o primeiro passo para garantir que a solução atenda às exigências operacionais. Em seguida, discutiremos a importância de realizar testes antes da implementação, assegurando que a ferramenta escolhida não só funcione, mas também traga benefícios concretos para o utilizador.
Avaliar as Necessidades da Sua Frota
Antes de escolher uma aplicação de , é crucial realizar uma avaliação minuciosa das necessidades da sua frota. Siga estes passos:
- Identifique o : Determine se a sua frota transporta cargas pesadas, perecíveis ou frágeis. Esta identificação é fundamental, pois influenciará as funcionalidades necessárias na aplicação.
- Analise o : Avalie quantas entregas são realizadas diariamente e a complexidade das rotas. Compreender esses aspectos ajudará a identificar a necessidade de , garantindo eficiência nas operações.
- Considere a : Entenda as características das áreas onde a frota opera, como zonas urbanas densas ou áreas rurais. Cada uma dessas situações pode exigir abordagens de roteamento diferentes, impactando diretamente na eficácia da gestão.
- Avalie a : Considere o número de veículos e motoristas disponíveis, bem como suas capacidades e limitações. Essa avaliação é essencial para garantir que a aplicação escolhida se adapte à realidade da sua frota.
- Identifique Desafios Específicos: Reconheça problemas como atrasos frequentes, ou dificuldades de comunicação com motoristas. A aplicação deve ser capaz de ajudar a resolver esses desafios, melhorando a operação como um todo.
Ao concluir esta avaliação, você terá uma visão clara das funcionalidades que o programa deve oferecer para satisfazer as suas exigências específicas, resultando em uma mais eficiente e eficaz.

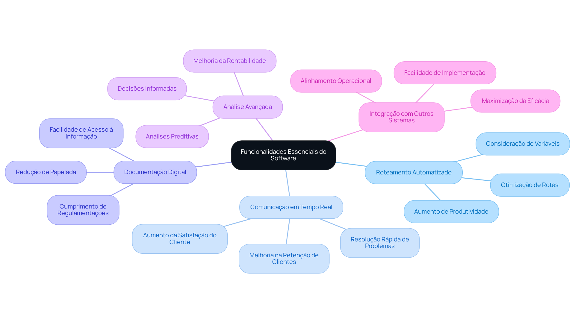
Identificar Funcionalidades Essenciais do Software
Após avaliar as necessidades da sua frota, o próximo passo é identificar as funcionalidades essenciais que a aplicação de planeamento de rotas deve ter. Considere as seguintes características:
- : Um software que utilize algoritmos avançados para otimizar as rotas é fundamental. Ele leva em conta variáveis como tráfego, condições climáticas e restrições de carga. A implementação de sistemas de tem demonstrado aumentar a em até 90%, como evidenciado por empresas que adotaram essa tecnologia.
- : A capacidade de se comunicar com motoristas em tempo real é crucial. Isso permite resolver problemas rapidamente e garantir que as entregas sejam feitas dentro do prazo. Essa comunicação não só melhora a eficácia, mas também aumenta a satisfação do cliente, resultando em maior retenção e fidelidade à marca.
- : Um sistema que permita a digitalização de documentos pode reduzir a papelada e facilitar o acesso a informações importantes durante as entregas. Isso é especialmente relevante em um contexto onde o cumprimento das regulamentações governamentais é um desafio crescente.
- : Funcionalidades que oferecem análises preditivas sobre custos de combustível e eficácia operacional são fundamentais. Elas ajudam a tomar decisões informadas e a melhorar a rentabilidade. A tecnologia moderna permite a coleta e análise de grandes volumes de dados, o que é essencial para otimizar operações.
- : Verifique se o software pode ser integrado a outros sistemas que você já utiliza, como ERP ou sistemas de gestão de armazém. Essa integração é vital para maximizar a eficácia e garantir que todos os aspectos da operação logística estejam alinhados.
Essas funcionalidades não apenas melhoram a eficiência, mas também ajudam a manter a competitividade no mercado, especialmente em um cenário onde os custos operacionais das transportadoras têm aumentado significativamente nos últimos anos.

Considerar Escalabilidade e Integração do Software
A escalabilidade e a integração são fatores críticos na escolha de uma . Aqui estão algumas considerações:
- Escalabilidade: . Isso significa que deve suportar um sem perda de desempenho. A proporciona uma , oferecendo uma solução escalável que permite que os dados sejam geridos de forma segura e acessível, adaptando-se ao crescimento do seu negócio.
- : Verifique se a aplicação pode ser facilmente integrada a outros sistemas que já utiliza, como plataformas de faturamento ou gestão de armazém. Isso . A é projetada para se integrar perfeitamente com as suas operações existentes, garantindo a e uma transição suave.
- Flexibilidade: A aplicação deve permitir personalizações para satisfazer os requisitos específicos da sua operação, como a adição de novos recursos ou a adaptação a novas regulamentações. Com a Meight Cloud, você tem a flexibilidade necessária para ajustar as funcionalidades visando a melhor entrega software de roteamento conforme as exigências do mercado.
- : Opte por um fornecedor que disponibilize e atualizações frequentes, assegurando que a aplicação se mantenha pertinente e eficaz à medida que as tecnologias e as exigências do mercado evoluem. A Meight compromete-se a fornecer a melhor entrega software de roteamento, com manutenção gratuita e suporte especializado, assegurando que você tenha sempre a assistência necessária para otimizar suas operações logísticas.
- Custo-Benefício: Considere o , incluindo taxas de licenciamento, custos de manutenção e possíveis custos de integração, para garantir que a escolha realizada seja uma solução viável a longo prazo. A Meight Cloud não só oferece uma solução robusta, mas também se destaca pelo seu valor acessível, proporcionando a melhor entrega software de roteamento e permitindo que você maximize o retorno sobre o investimento.
Esses fatores garantirão que você não apenas escolha uma aplicação que atenda às suas necessidades atuais, mas que também seja capaz de se adaptar ao crescimento futuro da sua empresa.

Testar o Software Antes da Implementação
Antes de implementar a aplicação de , como a , é crucial realizar testes abrangentes para garantir a eficácia e a eficiência das operações logísticas. Aqui estão os passos a seguir:
- Configuração de um Ambiente de Teste: Estabeleça um ambiente de teste que simule as condições reais de operação da sua frota. Isso permitirá observar como a aplicação, incluindo a GoMeight, se comporta em situações do dia a dia, como variações climáticas e tráfego. A norma NBR/ISO/IEC 27002 indica que a confiabilidade é um dos pilares da segurança, tornando essa configuração ainda mais importante.
- : Verifique se todas as funcionalidades essenciais estão a operar corretamente. Isso inclui roteamento, comunicação em tempo real com os motoristas através da GoMeight e geração de relatórios. A realização de é fundamental para garantir que o sistema atenda às expectativas e necessidades operacionais. Vale lembrar que 64% das empresas brasileiras implementam sem testá-las completamente, o que pode levar a falhas significativas.
- Testes de ção: Assegure-se de que a aplicação se integra bem com outros sistemas existentes, como ERP e sistemas de gestão de armazém. Teste a troca de dados entre os sistemas para garantir que não haja falhas, o que é vital para a continuidade das operações. A integração da GoMeight com a plataforma de logística baseada em nuvem da Meight é um exemplo de como essa sinergia pode otimizar as operações.
- Feedback dos Usuários: Envolva motoristas e gestores na fase de teste para obter feedback sobre a usabilidade e a eficácia da aplicação. A é essencial, pois permite identificar áreas que necessitam de melhorias e garante que a aplicação, como a GoMeight, seja intuitiva e funcional para os utilizadores finais. É importante notar que 58% das empresas brasileiras enfrentaram atrasos em projetos devido a falhas que poderiam ser evitadas, destacando a necessidade de um ciclo de feedback contínuo.
- Ajustes e Correções: Com base nos resultados dos testes, faça os ajustes necessários antes da implementação final. Isso pode incluir correções de bugs, melhorias na interface do utilizador ou ajustes nas funcionalidades. A implementação de um ciclo de feedback contínuo, onde as opiniões dos motoristas são consideradas, pode conduzir a uma aplicação mais robusta e ajustada às exigências do setor.
Realizar esses testes garantirá que você implemente um software que não só atenda às suas necessidades, mas que também contribua para a eficiência e sustentabilidade das operações logísticas, especialmente com a melhor entrega proporcionada pela aplicação GoMeight.

Conclusão
A escolha do software de roteamento ideal para entregas eficientes é um passo fundamental para otimizar a gestão da frota. Ao compreender as necessidades específicas da sua operação e identificar as funcionalidades essenciais, é possível garantir que a aplicação escolhida não apenas atenda às exigências atuais, mas também se adapte ao crescimento futuro do negócio.
Neste guia, abordámos aspectos cruciais, como:
- A avaliação das necessidades da frota
- A identificação de funcionalidades essenciais
- A consideração da escalabilidade e integração do software
- A importância de testar a aplicação antes da implementação
Cada um desses pontos contribui para uma análise mais aprofundada e informada, assegurando que a solução adotada se alinhe perfeitamente com os objetivos logísticos da empresa.
Por fim, a busca pelo melhor software de roteamento deve ser encarada como um investimento estratégico. A implementação de um sistema eficaz não só melhora a eficiência operacional, mas também impacta positivamente na satisfação do cliente e na competitividade no mercado. Ao seguir as diretrizes apresentadas, as empresas estarão mais bem preparadas para enfrentar os desafios logísticos e garantir uma gestão de frota mais eficiente e sustentável.
Subscreva a nossa newsletter
Sem spam! Prometemos!



